Telkamp in den Niederlanden, Zweig 30
Zuletzt aktualisiert: November 2020

Telkamp in the Netherlands, branch 30
Last update: November 2020


Index: Ehepartner von Telkamp

Index: Spouses of Telkamp    

Familienname/Last Name

Nr./No.

Garrelts
Geerts
Luppens
Meursing
Oppens

1
2.1
1
2.2
1




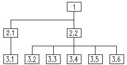
Stammtafel

Family tree

x

Vorfahren dieses Zweiges:
Ostfriesland/Stapelmoor, branch 1    
2.2

Ancestors of this branch:
East Frisia/Stapelmoor , branch 1   
2.2




Jan Caspers Telkamp

geb./born

? Stapelmoor (D)


gest./died

1748 Nieuweschans


verh./married

1705 Oude Pekula

Eltje Luppens

          geb./born

 ?


          gest./died

?


verh./married

1714 Nieuweschans

Wendelke Oppens

          geb./born

?


          gest./died

?


verh./married

1714 Nieuweschans

Aaltje Garrelts

          geb./born

1696 Beerta


          gest./died

1727 Nieuweschans


2 Kinder

2 children




2.1  Garrelt Jans Telkamp

geb./born

1715 Nieuweschans


gest./died

?


verh./married

1740 Nieuweschans

Antje Geerts

          geb./born

?


          gest./died

?


1 Kind

1 child




2.2  Luppe Jans Mulder Telkamp

geb./born

1718 Nieuweschans


gest./died

1792


verh./married

1745 Hoogezand

Lipgen Hooites Meursing

          geb./born

1717 Hoogezand


          gest./died

?


5 Kinder

5 children




3.1  Jan Garrelts Telkamp

geb./born

1743 Bellingwolde


gest./died

1783





3.2  Hooyte Telkamp

geb./born

?


gest./died

?





3.3  Trijntje Telkamp

geb./born

?


gest./died

?





3.4  Jan Telkamp

geb./born

?


gest./died

?





354  Geesjen Telkamp

geb./born

?


gest./died

?





3.6  Sytske Telkamp

geb./born

?


gest./died

?





Ik verzoek de Nederlandse bezoekers van deze homepage vriendelijk om aanvullingen of veranderingen aangaande deze stamboom aan mij door te geven.

Ich bitte alle Besucher dieser Homepage, mir Ergänzungen oder Änderungen zu dieser Stammtafel mitzuteilen.

I ask all visitors of this homepage to give me any completion or change referring to this family tree.

e-mail: uwe_kunert(at)t-online.de

Zurück zur Startseite

Index Telkamp NL

English Homepage